Nature Biomed. Eng. oral inulin gel in situ regulates intestinal microflora to produce whole body anti-tumor immunity
abstract
The performance of immune checkpoint inhibitors only benefits some patients and may lead to serious immune related adverse events, which emphasizes the need for strategies to induce T cell immunity with minimal toxicity. Gut microbiota is associated with the prognosis of cancer patients after immunotherapy, but manipulating gut microbiota to achieve systemic anti-tumor immunity is challenging. Recently, Professor James J. Moon s team showed that inulin (a widely consumed dietary fiber) was formulated as colon retaining oral gel in a number of mouse tumor models, which can effectively regulate intestinal microflora in situ, induce systemic memory T cell response and enhance antitumor activity checkpoint inhibitor of programmed cell death protein -1 ( α- PD-1)。
Oral inulin gel treatment increased the relative abundance of key symbiotic microorganisms and their short chain fatty acid metabolites, and enhanced interferon - γ+ Memory response of CD8 + T cells and establishment of stem cell like T cells - cytokine-1 + PD-1 + CD8 + T cells in tumor microenvironment. Gel used for intestinal microbiota in situ regulation may be more widely applied in the treatment of disorders associated with intestinal microbiota. The related papers were published in nature biomedical engineering.
Chart 1: use of colonic retention inulin gel to regulate intestinal microflora in situ to improve cancer immunotherapy.
Figure 2: use of oral candidate drugs to improve α- Anti tumor effect of PD-1 therapy.
Figure 3: inulin plus α- PD-1 treatment promoted different intestinal microbial communities.
Fig. 4: inulin gel for preserving intestinal microflora in colon.
Fig. 5: effective enhancement of oral inulin gel α- The efficacy of PD-1 therapy.
Figure 6: interaction between gut microbiota, metabolites and antitumor efficacy.
Figure 7: interaction between gut microbiota, metabolites, and stem cell like memory CD8 + T cell induction.
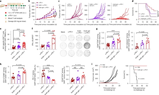
Photo 8: inulin gel plus α- Objective to investigate the efficacy of PD-1 therapy in a variety of tumor models.
This information is from the Internet for academic exchange only. If there is any infringement, please contact us to delete it immediately
18915694570
Previous: AM Tsinghua Xinlin / N

