AFM: Biomimetic nanomedicine combined with neoadjuvant chemotherapy inhibit breast cancer metastasis through tumor microenvironment reconstruction
The biomimetic enzyme activity of cerium oxide nanoparticles (CeNPs) is mainly inclined to ultra-small particle size and exposed surfaces. Unfortunately, these two characteristics are not conducive to its application in the body because of easy aggregation and rapid kidney filtration. In order to make full use of the anti-cancer activity of CeNP, Peisheng Xu from the University of South Carolina in the United States and others developed a homologous targeting cerium oxide nanoparticle system-targeting CeNP (T-CeNP), which integrates biodegradable Dendritic mesoporous silica nanoparticles, CeNP like superoxide dismutase and catalase, and camouflage coating for cancer cell membranes.

Key points of this article:
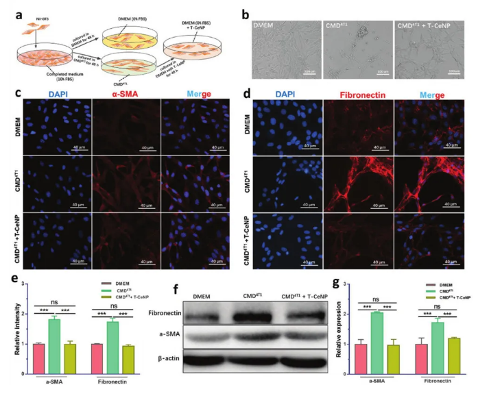
(1) In the orthotopic breast cancer metastasis model, nanoparticles with camouflage coatings are retained in the tumor due to the homologous targeting of the cancer cell membrane.

(2) Subsequently, T-CeNP effectively prevented cancer-related fibroblasts from transdifferentiating and reprogrammed them into normal fibroblasts.

In summary, T-CeNP combined with doxorubicin can reduce the size of primary breast cancer tumors and prevent lung and liver metastases after breast cancer surgery.
references:
Hai‐jun Liu, et al. Biomimetic Nanomedicine Coupled with Neoadjuvant Chemotherapy to Suppress Breast Cancer Metastasis via Tumor Microenvironment Remodeling. Adv. Funct. Mater., 2021.
DOI: 10.1002/adfm.202100262
https://doi.org/10.1002/adfm.202100262

Key points of this article:
(1) In the orthotopic breast cancer metastasis model, nanoparticles with camouflage coatings are retained in the tumor due to the homologous targeting of the cancer cell membrane.

(2) Subsequently, T-CeNP effectively prevented cancer-related fibroblasts from transdifferentiating and reprogrammed them into normal fibroblasts.

In summary, T-CeNP combined with doxorubicin can reduce the size of primary breast cancer tumors and prevent lung and liver metastases after breast cancer surgery.
references:
Hai‐jun Liu, et al. Biomimetic Nanomedicine Coupled with Neoadjuvant Chemotherapy to Suppress Breast Cancer Metastasis via Tumor Microenvironment Remodeling. Adv. Funct. Mater., 2021.
DOI: 10.1002/adfm.202100262
https://doi.org/10.1002/adfm.202100262
18915694570
Previous: Sichuan University Li

