Beijing University of Chemical Technology Xu Fujian/Zhao Nana Small: Cooperative gene-photothermal therapy guided by Janus chitosan-gold nanoparticles in photoacoustic imaging
The asymmetric morphology and unique properties of Janus nanoparticles (JNPs) provide superior properties for their biomedical applications. Professor Xu Fujian and Associate Professor Zhao Nana from Beijing University of Chemical Technology proposed a general strategy to construct a series of symmetric and asymmetric chitosan-gold nanoparticles.

Key points of this article:
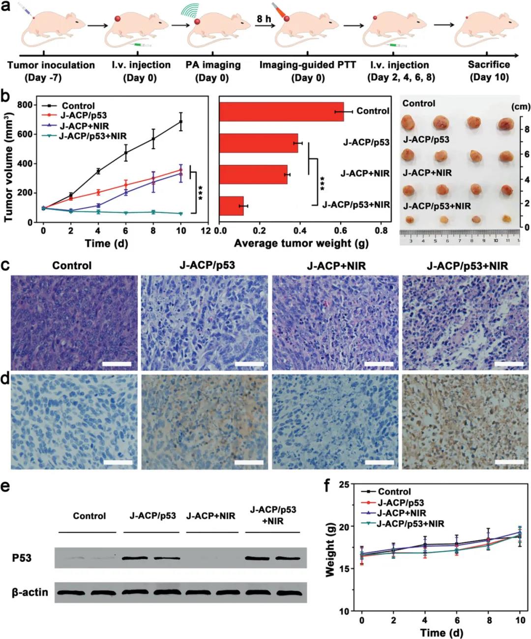
(1) In the experiment, a chitosan/gold nanohybrid (J-ACP) with a Janus structure was constructed using the active mobility of the Janus structure, the selective surface functionalization of the polysaccharide domain, and the photothermal effect of gold nanorods. Studies have shown that near-infrared-responsive J-ACP composed of polycationic chitosan nanospheres and PEGylated gold nanorods can realize complementary photothermal therapy (PTT)-gene therapy guided by photoacoustic (PA) imaging.

(2) Subsequently, the experiment also studied the influence of the morphological effect of chitosan-gold nanostructures on the enhancement of PTT, cell uptake and gene transfection, and the use of PA imaging to trace the accumulation of J-ACP and guide the feasibility of PTT Sex was explored, which proved that this collaborative treatment strategy is based on PTT-enhanced gene therapy. Finally, the experiment also studied the fluorescence imaging function of the supported chitosan-gold nanoparticles. This research work fully proves that JNPs have broad application prospects in the field of collaborative cancer treatment under the guidance of imaging, and provides candidate materials with different structures for the realization of a variety of biomedical applications.

references
Xiaoguang Dai. et al. Controlled Synthesis and Surface Engineering of Janus Chitosan-Gold Nanoparticles for Photoacoustic Imaging-Guided Synergistic Gene/Photothermal Therapy. Small. 2021
DOI: 10.1002/smll.202006004
https://onlinelibrary.wiley.com/doi/10.1002/smll.202006004

Key points of this article:
(1) In the experiment, a chitosan/gold nanohybrid (J-ACP) with a Janus structure was constructed using the active mobility of the Janus structure, the selective surface functionalization of the polysaccharide domain, and the photothermal effect of gold nanorods. Studies have shown that near-infrared-responsive J-ACP composed of polycationic chitosan nanospheres and PEGylated gold nanorods can realize complementary photothermal therapy (PTT)-gene therapy guided by photoacoustic (PA) imaging.

(2) Subsequently, the experiment also studied the influence of the morphological effect of chitosan-gold nanostructures on the enhancement of PTT, cell uptake and gene transfection, and the use of PA imaging to trace the accumulation of J-ACP and guide the feasibility of PTT Sex was explored, which proved that this collaborative treatment strategy is based on PTT-enhanced gene therapy. Finally, the experiment also studied the fluorescence imaging function of the supported chitosan-gold nanoparticles. This research work fully proves that JNPs have broad application prospects in the field of collaborative cancer treatment under the guidance of imaging, and provides candidate materials with different structures for the realization of a variety of biomedical applications.

references
Xiaoguang Dai. et al. Controlled Synthesis and Surface Engineering of Janus Chitosan-Gold Nanoparticles for Photoacoustic Imaging-Guided Synergistic Gene/Photothermal Therapy. Small. 2021
DOI: 10.1002/smll.202006004
https://onlinelibrary.wiley.com/doi/10.1002/smll.202006004
18915694570
Previous: Spatio-temporal contro

